当前位置: 首页 > 新闻动态 > 部省信息

工信部公布“总经理讲服务”主题征文评选结果 130篇征文获评优秀征文

发布时间:2024-12-25 17:30 来源:工业和信息化部信息通信管理局

各省、自治区、直辖市通信管理局,中国电信集团有限公司、中国移动通信集团有限公司、中国联合网络通信集团有限公司、中国广播电视网络集团有限公司,各相关互联网企业:

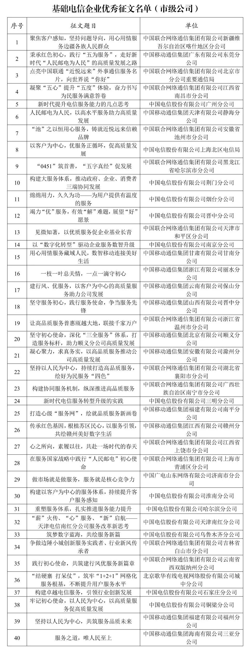
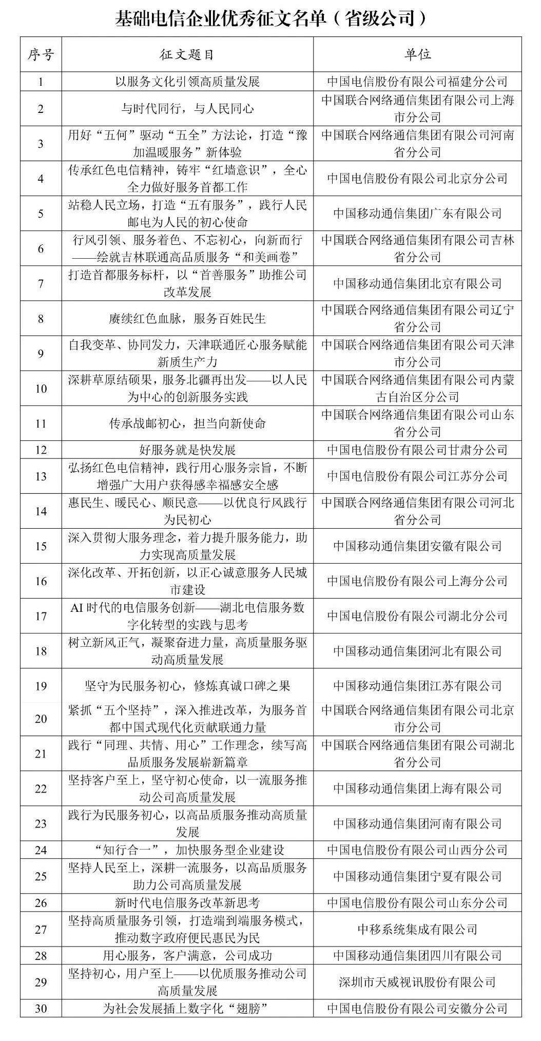
为深入落实2024年信息通信行业行风建设暨纠风工作部署,充分发挥企业主要负责人“领学带学促学”头雁作用,大力弘扬为民服务的良好风尚,工业和信息化部组织信息通信行业开展“总经理讲服务”活动,各企业积极响应,开展宣讲万余场次。在此基础上,进行“总经理讲服务”主题征文活动,经推荐报送、专家评审、复核评定和网上公示等环节,确定了基础电信企业优秀征文120篇(其中省级公司征文30篇、市级公司征文40篇、县级公司征文50篇),互联网企业优秀征文10篇,现予以公布。

请各单位结合实际,认真学习先进经验做法,充分发挥示范带动作用,把建行风、优服务的理念落到实际工作中,切实为群众办好事、做实事、解难事,不断提升人民群众使用信息通信服务的获得感、满意度。

附件:

1.基础电信企业优秀征文名单(省级公司)

2.基础电信企业优秀征文名单(市级公司)

3.基础电信企业优秀征文名单(县级公司)

4.互联网企业优秀征文名单

工业和信息化部信息通信管理局

2024年12月24日

附件1

图片

附件2

图片

附件3

图片

附件4

图片

【返回顶部】 【关闭窗口】 【打印本页】